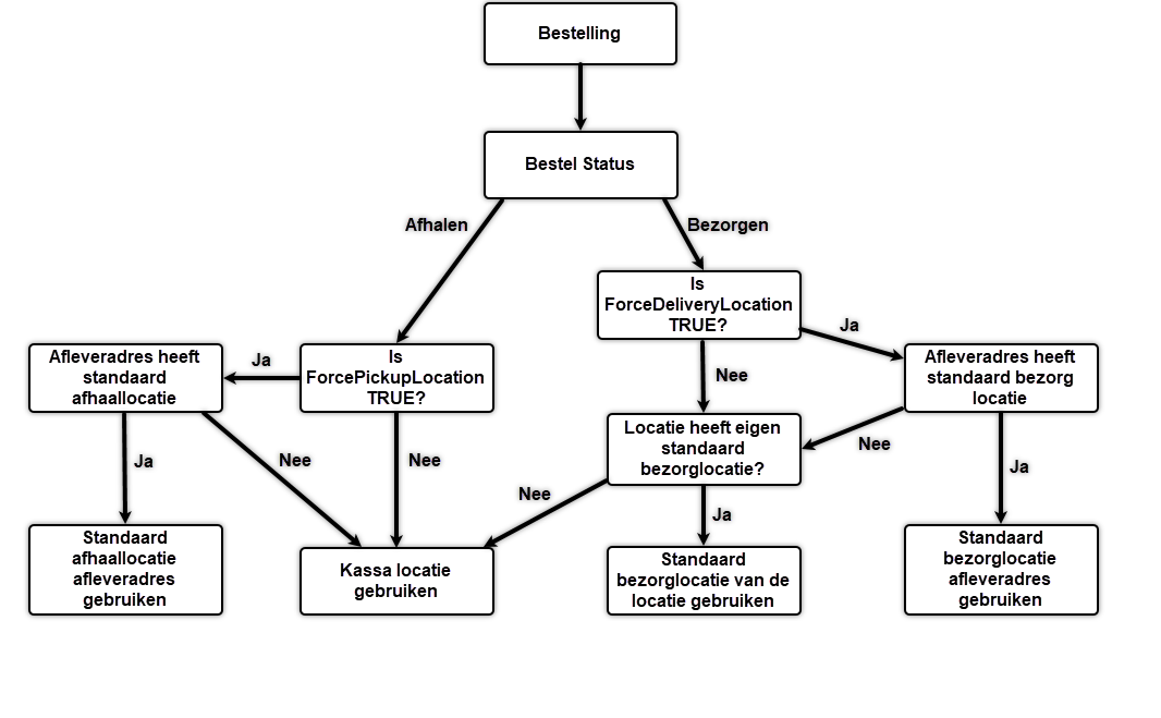
Met Cash-it is het mogelijk om klantbestellingen standaard op een bepaalde afhaal of bezorglocatie te laten komen, onderstaand stroomschema verteld hoe dit verloopt.
Let op!! dit werkt pas vanaf de Cash-it versie 4.02.022.

Gewijzigd op: Di, 10 Mrt, 2020 om 4:32 PM
Met Cash-it is het mogelijk om klantbestellingen standaard op een bepaalde afhaal of bezorglocatie te laten komen, onderstaand stroomschema verteld hoe dit verloopt.
Let op!! dit werkt pas vanaf de Cash-it versie 4.02.022.

Was dit antwoord nuttig? Ja Nee
Feedback versturen